根据市场调研与消费者口碑,整家定制衣柜行业十大品牌综合实力排名如下:索菲亚凭借全屋定制生态链与高性价比稳居榜首;欧派以高端工艺与环保品质...
衣柜
2025.08.28
0
3
全屋定制正逐渐成为家居装修的主流趋势,而不锈钢材质因其耐用、环保、易清洁等优势,被视为未来的首选材料,与传统木质家具相比,不锈钢定制家具...
书柜
2025.08.26
0
2
小纽智慧阅读系统作为智能书柜领域的优选解决方案,致力于为企业打造数字化书香职场,该系统通过智能化管理实现图书自助借阅、在线预约、数据追踪...
书柜
2025.08.26
0
3
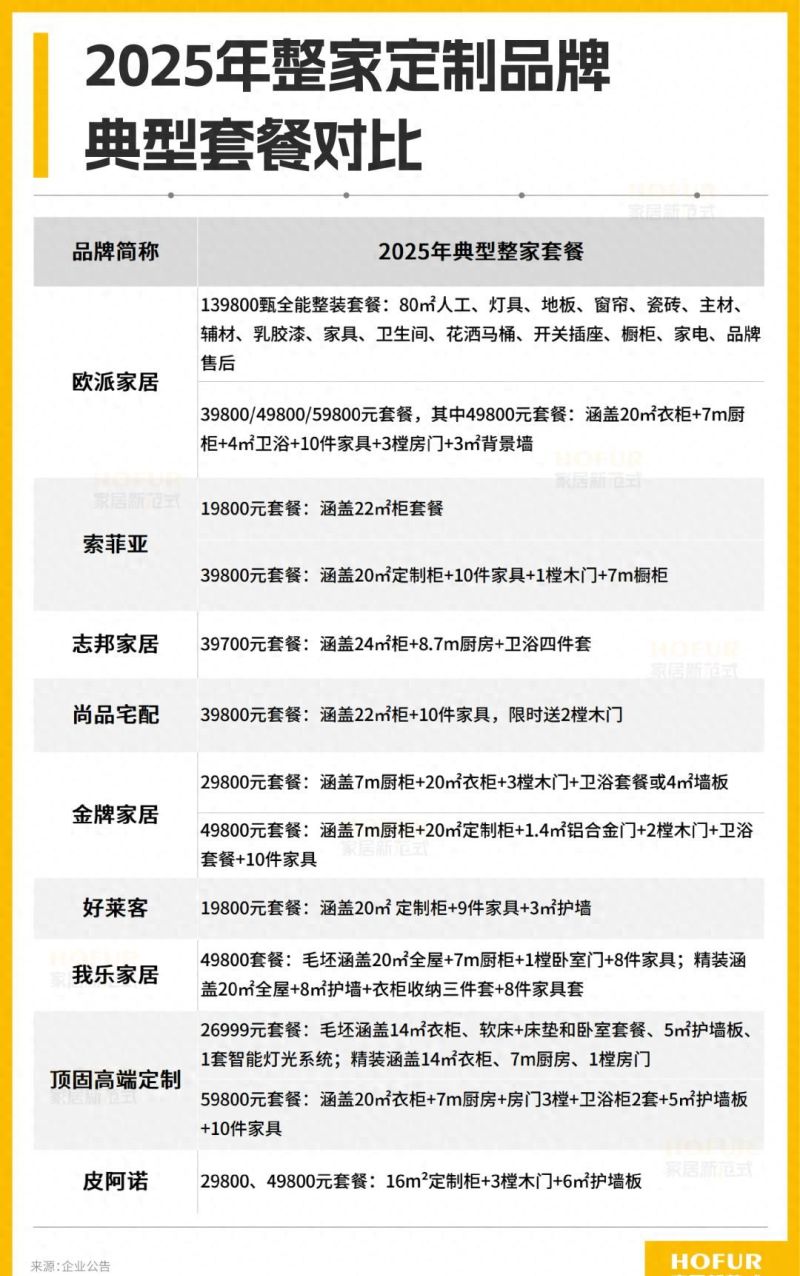
"金九银十"家装旺季来临,整家定制套餐成为行业竞争焦点,头部品牌通过"空间×风格×品类"的系统化解决方案,从单一产品竞争升级为全案设计能...
手办柜
2025.08.22
0
3
今日头条发布的"高端卫浴柜设计十八款"精选了当前卫浴空间的潮流设计方案,涵盖轻奢极简、新中式、工业风等多种风格,系列设计突出高端材质运用...
卫浴柜
2025.08.11
0
3
定制书房中,书桌与书柜的组合已成为现代家居的标配设计,兼顾实用性与美观度,一体化定制能根据空间尺寸和用户需求灵活布局,例如将书柜嵌入墙面...
书柜
2025.08.11
0
3
整体书柜定制设计需综合考虑空间布局、功能需求与风格搭配,根据房间尺寸和户型规划书柜的尺寸与造型,避免压抑感,同时确保收纳容量,明确分区设...
书柜
2025.08.11
0
3
星级酒店工程渠道对浴室柜品牌的选择尤为严苛,需兼顾高端设计、耐用性与定制化服务,本文解析了TOP浴室柜品牌如何通过差异化策略赋能酒店空间...
卫浴柜
2025.08.08
0
3
新涛亚克力以创新工艺重新定义高端酒架设计,将实用功能与艺术美学完美融合,其精选顶级亚克力材质,通过精准切割与抛光技术打造晶莹剔透的立体结...
酒柜
2025.08.07
0
3
全屋定制衣柜的价格受板材、品牌、工艺等因素影响,2025年市场报价区间大致为: ,- **中低端板材**(颗粒板、密度板):600-9...
衣柜
2025.08.07
0
3